Menu
Login
  • Home
  • SevernSide IUC
  • Practice Services
  • Staff Resources
  • Home
  • SevernSide IUC
  • Practice Services
  • Staff Resources
home/Knowledge Base/Practice Services/Death Administration SOP V1.2
Popular Search:Policies, Training, Staff Newsletter

Death Administration SOP V1.2

Updated on 19 May 2026 BrisDoc Governance Team

Introduction

This Death Administration SOP has amalgamated several existing processes on Radar and Clinical Toolkit:

  • Supported verification of life extinct in an expected death Severnside Out of Hours (OOH)
  • Requests for death certificates in OOH
  • Death Verification and Management of ‘Expected’, ‘Unexpected but not a surprise’ and ‘Unexpected’ Deaths in OOH
  • Procedure for the management of resuscitated deceased persons during out of hours following NHS 111 telephone assessment or 999 ambulance call in Bristol, North Somerset and South Gloucestershire (BNSSG)

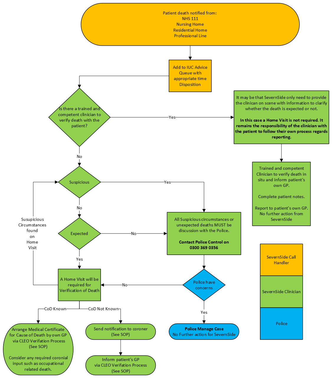
During the COVID pandemic, the death verification process and guidance supported remote verification.  Remote verification is no longer supported.  The former pandemic protocols for remote verification have ceased.

Severnside clinicians will continue to discuss community deaths with paramedics and other healthcare professionals to help with decision-making around expected vs unexpected deaths, but responsibility for verification of death lies with a trained and competent person, who is physically present with the deceased.

Attached Files
#
File Type
File Size
Download
1 .pdf 374.32 KB death Administration version 1.2
2 .png 87.77 KB Death Flow Chart (2)
Related Articles
  • Being Prepared Scheme V1.4
  • Employee Owner Bonus Scheme V1.0
  • Family Leave Policy V1.0
  • Agile, Flexible and Home Working Policy V1.0
  • Base Set Up Clevedon V10.12
  • IAP Shift Manager Audit Framework V1.1

Can't find what you're looking for? Contact Us

Categories
  • Information Governance
  • IUC Rotas
    • 1. Rota – Monday
    • 2. Rota – Tuesday
    • 3. Rota – Wednesday
    • 4. Rota – Thursday
    • 5. Rota – Friday
    • 6. Rota – Saturday
    • 7. Rota – Sunday
  • Policies & SOPs
  • Practice Services
    • BMC
    • CKMP
    • HHS
    • PCN
  • SevernSide IUC
    • Bases / Urgent Treatment Centres
      • 168 Medical – Weston Base Documents
      • Christchurch Base Documents
      • Clevedon Base Documents
      • Greenway Base Documents
      • Marksbury Road Base Documents
      • Osprey Court Control Room Documents
    • IUC Business Continuity – Disaster Recovery
    • IUC Roles
      • Call Handlers – IUC
      • Drivers – IUC
      • Hosts – IUC
      • On Call Managers – IUC
      • Shift Managers – IUC
      • WaCCs – IUC
        • Meeting minutes
    • Mental Health IAP
      • IAP Call Handlers
      • IAP Shift Manager
      • IAP SOPs
    • SESUI
    • System CAS
  • Staff Resources
    • Co-owners Council Documents
      • Co-owners Council Minutes
    • Handbooks
    • Induction Documents
    • New Starter Checklists
    • Parental Leave Forms
    • Training
    • Useful Forms
  • User Guides
    • RotaMaster Admin Documents
  • Wellbeing Leads

  Data Sharing with 3rd Parties Pseudonymisation and Anonymisation Policy

Delivery of Medications for the Treatment of Viral Hepatitis C  

All Rights Reserved | BrisDoc Healthcare Services
Popular Search:Policies, Training, Staff Newsletter